Post 8 Univox Kimsolo
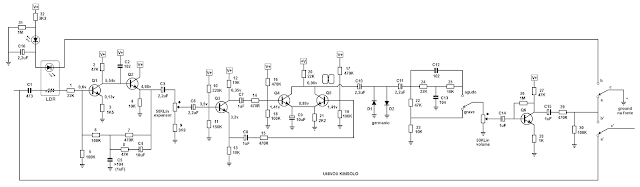
Este é o meu esquema do Univox super fuzz modificado para ser usado com fontes comuns estabilizadas.
Apenas montei na minha placa protboard de testes, ainda farei uma placa de circuito impresso para uma dessas caixas metálicas
da Hammond.
Se alguem tiver intenção de construir um desses as observações são:
Os transistores devem ser tipo baixo ruido (BC550 ou 549) e Q4 e Q5 devem ter seus ganhos betas medidos com valores próximos.
R16, R17, R18 e R19 devem ter uma margem de erro pequena, não é necessário que sejam resistores de
filme de 1%, podem ser comuns mas devem ser medidos para que tenham valores bem próximos R16 de R17 e R18 de R19.
R20 é o resistor mais crítico, o valor usado foi 22K. Para verificar se o funcionamento está perfeito
deve-se testar tudo com o volume máximo inclusive o amplificador, o nivel de ruido humm deve ficar bem baixo (ou nenhum) quando não estiver tocando nada (sem sinal). Pode-se inicialmente colocar um resistor de
15K para observar o nivel de humm (com 15K os transistores amplificam constantemente) e depois trocar pelo de 22K. O valor de R20 deve ser o menor possivel mas de forma que não deixe os transistores ficarem amplificando
direto (só quando houver sinal).
Também pode ser verificado da seguinte forma, mede-se a tensão nos coletores de Q4 e Q5 (ou nas bases) enquanto
se toca algum acorde essas tensões se modificam conforme o volume da nota tocada, as da base diminuem enquanto a de coletor aumenta. Numa situação normal sem sinal na entrada a tensão de coletor
deverá ficar muito próxima da tensão de emissor.
O diodos são qualquer um de germânio (OA90, 1N34, etc.).
C5 se for de cerâmica é bom que se use um valor maior que 100 nanofaradys por garantia (cerâmicos têm
margem de erro grande e ali não deve ser menor que 100nF).
R23 ajusta o volume do sinal entre o grave e o agudo ao se mudar a chave. Se o sinal grave estiver muito alto é
só diminuir o valor de R23, está ajustado para terem mais ou menos o mesmo volume. O filtro em T utilizado para o timbre agudo é drástico, com a chave no grave ele corta os médios e com
a chave no agudo ele corta os graves e acentua os médios e agudos.
Ligação da DPDT
No esquema de ligação da chave push buton DPDT utilizei a combinação LED/LDR para se poder
usar um DPDT comum (ao invés de uma 3DPDT bem mais cara e mais facil de estragar). Assim é possivel ter o led indicador, ter a entrada completamente isolada (true bypass) entre com efeito e sem efeito (o LDR
terá uma resistência enorme separando) e ter uma consideravel redução do ruido “ploc” muito comum nas chaves DPDT principalmente as xing-ling chinesas. C16 é de vital importância
para diminuir este ruido, melhor seria se ele fosse de tântalo para melhor durabilidade mas um eletrolítico comum funciona bem.
Tem apenas que se observar a exata combinação de ligações nos pinos da chave dupla contida
na DPDT, por isso marquei com letras tipo a e a’.
O terra que será ligado na chave DPDT deve ser o mais distante possivel separado do terra restante do circuito.
Para isso geralmente se desenha uma trilha unicamente para este terra vindo do ponto terra principal (chamado ponto estrela) onde está conectado o terra vindo direto da fonte. Desse mesmo ponto sai uma outra trilha
no circuito impresso que será o terra que alimentará todo o restante do circuito, Assim se tem uma trilha indo numa direção e outra em outra direção, o ponto estrela fica mais ou menos
no meio entre as duas. Na pior das hípoteses quando não se tem uma trilha única para o ponto terra da chave, se liga ela diretamente em cima do ponto estrela. Isso permite que o ruido da chave fique o
mais distante possivel de comunição através do terra.
Não desenhei no esquema mas geralmente se tem um capacitor de uns 47uF entre o positivo e o terra do circuito (todo
circuito tem isso), as vezes tem junto também um capacitor de 1nF, explicarei a função em outro ocasião.
Para se usar a opção entre fonte e bateria para alimentação deve-se o usar o esquema de ter
o jack de entrada chaveado ou um jack estereofônico e usando a opção da chave do jack de alimentação. Esquema este usado na maioria dos pedais e tendo varios exemplos na internet.


